资讯
首页 资讯
学位预警
积分入学
小升初
初升高
幼升小
幼儿园
政策通知
中外办学
重点班
学管家
407
{{zan}}
最新!荔湾区发布2025年积分入学常见问题指引!
12025年荔湾区积分制入学需要什么条件?

1.有连续满1年的居住证;

2.在我区有合法稳定住所、就业;

3.在我区缴纳社会保险其中一个险种。


2租赁合同一年,备案不满一年能积分入学吗?

可以申请,提供的租赁备案在有效期内即可认定为符合合法稳定住所。

3申请积分入学,孩子需要符合什么条件?

申请入读小学一年级的随迁子女,截至2025年8月31日(含8月31日)年满6周岁,且尚未入学。


4非广州市户籍除积分入学,还有什么选择?

报名民办学校。

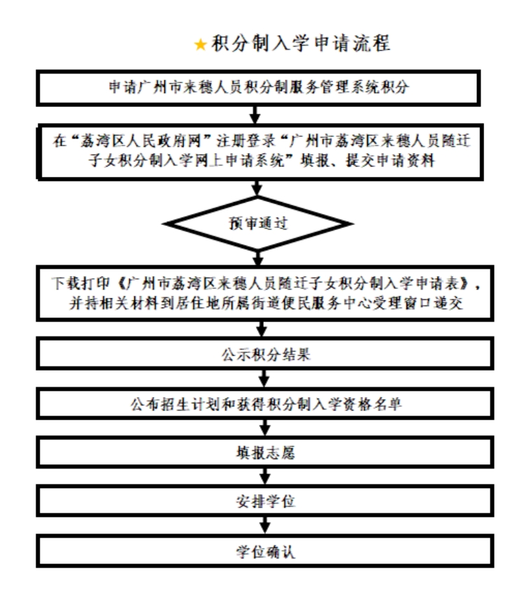
5申请积分制入学的流程是什么?

6如何咨询荔湾区积分入学政策?

1.联系荔湾区各街道积分制服务及积分入学受理点咨询。

2.监督投诉热线:

(1)荔湾区人力资源和社会保障局:020-81378224;
()2)荔湾区教育局:020-81942281,020-81948211。
7申请积分入学成功后能否转区就读?
不能。


公众号